太阳成集团(tyc522cc-Suncitygroup)官方网站
集团首页
图书馆(档案馆、校史馆)
网站首页
关于我们
太阳成集团tyc522cc简介
机构设置
现任领导
公司动态
新闻动态
通知公告
招聘信息
公司活动
党群工作
党建工作
团委工作
工会风采
理论学习
人才培养
本科生
研究生
下载中心
员工下载
教师下载
员工服务
智慧学工服务平台
集团首页
图书馆(档案馆、校史馆)
网站首页
关于我们
太阳成集团tyc522cc简介
机构设置
现任领导
公司动态
新闻动态
通知公告
招聘信息
公司活动
党群工作
党建工作
团委工作
工会风采
理论学习
人才培养
本科生
研究生
下载中心
员工下载
教师下载
员工服务
智慧学工服务平台
人才培养
本科生
研究生
本科生
当前位置:
网站首页
->
人才培养
->
本科生
->
正文
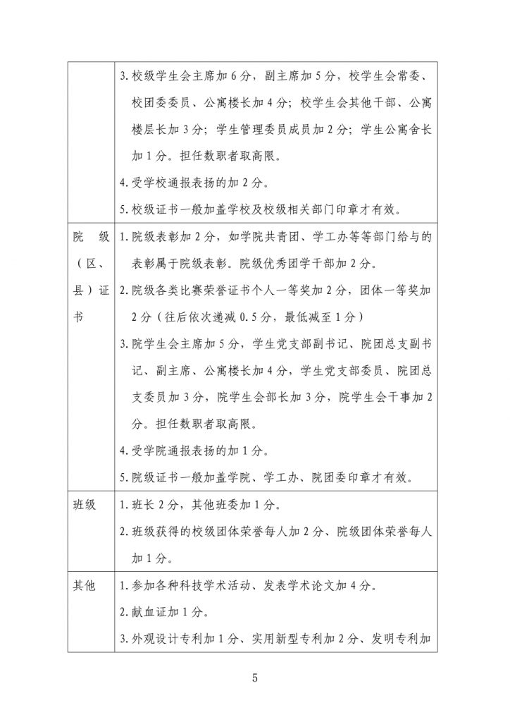
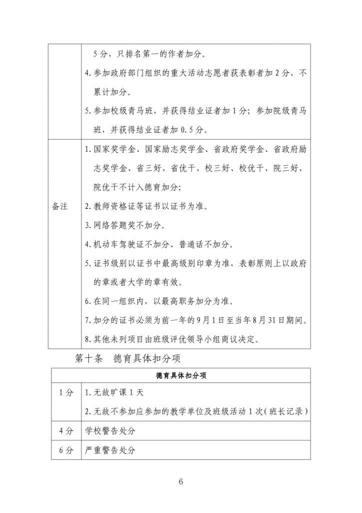
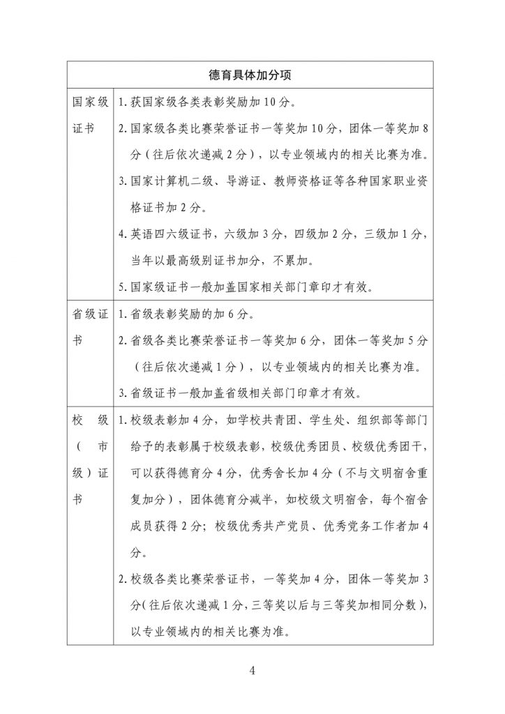
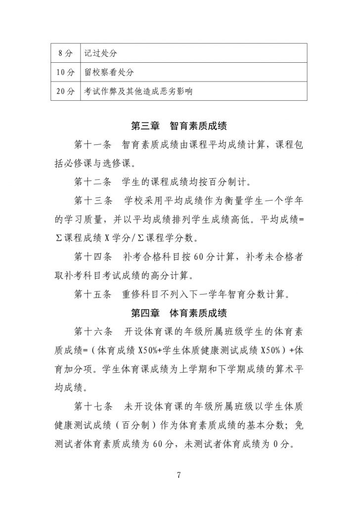
今天你加分了吗? 艺设综合评分指南来啦!
发布日期:2021-09-07
今天你加分了吗?
艺设综合评分指南来啦!
图片来源:院团委 学工办
本期编辑:苏奕凝
本期审核:王进松